2025/12/11
¿ËÈÕ£¬£¬£¬£¬£¬£¬£¬£¬ÖÖÖÖ¡°Ç¡Á÷Á¿¹«Öںš±ÔÙ´ÎÆµÈÔ·ºÆð¡°Î¢Á¿ÔªËؼì²â±»½ÐÍ£¡±µÈÎóµ¼ÐÔÄÚÈÝ£¬£¬£¬£¬£¬£¬£¬£¬Òý·¢¹«ÖÚÎó½â¡£¡£¡£¡£¡£¡£×÷Ϊºã¾ÃÉî¸û΢Á¿ÔªËؼì²âÁìÓòµÄÆóÒµ£¬£¬£¬£¬£¬£¬£¬£¬ÎÒÃÇÒÔΪÓÐÐëÒªÔÚ´ËÖØÉêÒ»¸öÇåÎú¶øÖ÷ÒªµÄÊÂʵ£º¡°Î¢Á¿ÔªËؼì²â´Óδ±»½ÐÍ£¡£¡£¡£¡£¡£¡£¹æ·¶²»ÊÇ·ñ¶¨£¬£¬£¬£¬£¬£¬£¬£¬¾«×¼Ó¦ÓòÅÊÇÆ«Ïò¡±¡£¡£¡£¡£¡£¡£
Ò½ÁÆ¿µ½¡ÁìÓòÐèÒªÑÏËà¡¢¿Í¹Û¡¢×¨Òµ£¬£¬£¬£¬£¬£¬£¬£¬¶ø²»ÊÇÔ´ÓÚÎó½âµÄ¡°±êÇ©»¯Ò¥ÑÔ¡±¡£¡£¡£¡£¡£¡£ÓÈÆäÔÚÄ¿½ñÐÐÒµÃæÁÙÌôÕ½µÄÅä¾°Ï£¬£¬£¬£¬£¬£¬£¬£¬ÎÒÃǸüÓ¦ÅäºÏά»¤¿ÆÑ§ÓëÁÙ´²¼ÛÖµ£¬£¬£¬£¬£¬£¬£¬£¬¶ø·ÇÓÃÔìÒ¥Îü¾¦ÎÊÌâ¡¢¹ýʧÐÅÏ¢·ñ¶¨ÕýÔÚ±£»£»£»£»£»£»£»£»¤¹«ÖÚ¿µ½¡µÄ¼ì²âÊֶΡ£¡£¡£¡£¡£¡£
01 Õþ²ß´Óδ·ñ¶¨Î¢Á¿ÔªËؼì²â¼ÛÖµ
2021Äê¹ú¼ÒÎÀ½¡Î¯Ðû²¼µÄ¡¶¹ØÓÚÔöÇ¿¶ùͯ΢Á¿ÔªËؼì²â¼àÊÓÖ´·¨ÊÂÇéµÄ֪ͨ¡·Ã÷È·ÒªÇ󡪡ª²»¿É½«Î¢Á¿ÔªËؼì²â×÷Ϊ·ÇÐëÒªµÄÆÕ²éÏîÄ¿£¬£¬£¬£¬£¬£¬£¬£¬Ó¦ÔÚÁÙ´²Õï¶ÏÓëÖÎÁÆÐèÇóϹ淶ӦÓᣡ£¡£¡£¡£¡£Õâ´ú±íµÄ²»ÊÇÏÞÖÆ£¬£¬£¬£¬£¬£¬£¬£¬¶øÊÇÖ¸µ¼£º
´ÓÆÕɸÏò¾«×¼Ó¦ÓÃתÐÍ
´ÓÉÌÒµ»¯ÏòÁÙ´²¼ÛÖµ»Ø¹é
´ÓÔÓÂÒÊг¡Ïò¹æ·¶ÐÐÒµÂõ½ø
¹æ·¶£¬£¬£¬£¬£¬£¬£¬£¬ÈÃÐÐÒµ¸ü¿µ½¡£¬£¬£¬£¬£¬£¬£¬£¬Ò²Èüì²â¸üÓÐÒâÒå¡£¡£¡£¡£¡£¡£
02 ѪǦÖж¾ÊÂÎñ£ºÎ¢Á¿ÔªËؼì²â²»ÊÇ¡°Ñ¡×ö¡±£¬£¬£¬£¬£¬£¬£¬£¬¶øÊÇÐëÒªµÄ¹«¹²¿µ½¡·ÀµØ

¿ËÈÕ±¸ÊܹØ×¢µÄijµØÓ×¶ù԰ѪǦȺÌåÖж¾ÊÂÎñ£¬£¬£¬£¬£¬£¬£¬£¬ÎªÉç»áÔÙ´ÎÇÃÏ쾯ÖÓ£ºÓк¦ÔªËØÌ»Â¶Î£º¦ÕæÊµ±£´æ£¬£¬£¬£¬£¬£¬£¬£¬²¢ÇÒΣº¦ÑÏÖØ¡£¡£¡£¡£¡£¡£ÔÚÕâÀàÊÂÎñÖУ¬£¬£¬£¬£¬£¬£¬£¬Î¢Á¿ÔªËؼì²â²»µ«ÊÇÕï¶Ï¹¤¾ß£¬£¬£¬£¬£¬£¬£¬£¬¸üÊǹ«¹²ÎÀÉúϵͳµÄÖ÷Òª×é³É²¿·Ö£º
×ÊÖúÔçÆÚ·¢Ã÷Óк¦ÔªËØÌ»Â¶£»£»£»£»£»£»£»£»
ΪÁÙ´²ÖÎÁÆÌṩ¶¨Á¿ÒÀ¾Ý£»£»£»£»£»£»£»£»
Ϊî¿Ïµ²¿·ÖÌṩËÝÔ´ÓëÖÎÀíÊý¾Ý¡£¡£¡£¡£¡£¡£
ÈôÊÇûÓмì²â£¬£¬£¬£¬£¬£¬£¬£¬ÔõÑùʵʱ·¢Ã÷£¿£¿£¿£¿£¿ÔõÑù½éÈë¸ÉÔ¤£¿£¿£¿£¿£¿×Ô2004ÄêÆð£¬£¬£¬£¬£¬£¬£¬£¬Ê×¶¼¶ù¿ÆÑо¿Ëù¡¢±±¾©z6com¹ÙÍøµÇ¼Èë¿ÚÁ¢ÒìÉúÎïÊÖÒչɷÝÓÐÏÞ¹«Ë¾Ò»Á¬¶þÊ®ÄêÔÚÌìÏÂ20¶à¸ö¶¼»á¿ªÕ¹¡°Öйú¶¼»á¶ùͯǦ̻¶¼à²â¼°×ۺϸÉÔ¤ÏîÄ¿¡±¡£¡£¡£¡£¡£¡£¸ÃÏîÄ¿ÊǺ£ÄÚÏà¹ØÁìÓò¼à²âʱ¼ä×¡¢¹æÄ£×î¹ã¡¢ÒªÁì×îÑϽ÷µÄÏîÄ¿¡£¡£¡£¡£¡£¡£Óк¦ÔªËؼà²â²»ÊÇÎ޹ؽôÒª£¬£¬£¬£¬£¬£¬£¬£¬¶øÊDZØÐè±£»£»£»£»£»£»£»£»¤µÄÉç»á¹¦Ð§¡£¡£¡£¡£¡£¡£


03 Ò½ÁƼì²âµÄµÄÕæÕýʹÃüÊÇЧÀÍÁÙ´²¿µ½¡£¬£¬£¬£¬£¬£¬£¬£¬ÊØ»¤¿µ½¡
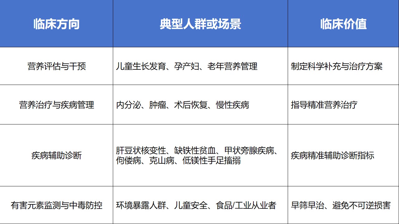
΢Á¿ÔªËؼì²â²¢·Ç¡°ÈËÈ˶¼×ö¡±£¬£¬£¬£¬£¬£¬£¬£¬Ò²·Ç¡°ÈËÈ˶¼²»×ö¡±¡£¡£¡£¡£¡£¡£ËüÊôÓÚÕë¶ÔÐÔÁÙ´²Ó¦Ó㬣¬£¬£¬£¬£¬£¬£¬ÓÃ;º¸Ç¼¸´óÆ«Ïò£º

Òò´Ë£¬£¬£¬£¬£¬£¬£¬£¬Î¢Á¿ÔªËؼì²â²»ÊDzúÆ·£¬£¬£¬£¬£¬£¬£¬£¬¶øÊÇÁÙ´²¹¤¾ß¡£¡£¡£¡£¡£¡£ËüµÄÒâÒå²»ÔÚ¼ì²â×Ô¼º£¬£¬£¬£¬£¬£¬£¬£¬¶øÔÚÓÚ±£»£»£»£»£»£»£»£»¤Ã¿Ò»Ð¡ÎÒ˽¼Ò¸ü¿µ½¡µØÉúÑÄ¡£¡£¡£¡£¡£¡£
04 ÐÐÒµÐèÒª¿ÆÑ§·¢Éù£¬£¬£¬£¬£¬£¬£¬£¬¶øÆóÒµ±ØÐè¼ç¸ºÔðÈÎ
×÷ΪҽÁÆÆóÒµ£¬£¬£¬£¬£¬£¬£¬£¬ÎÒÃÇÓÐÔðÈμá³Ö£º¡°ÓÃÊÖÒÕÍÆ¶¯¹æ·¶»¯¡¢ÓòúÆ·Ö§³ÖÁÙ´²ÐèÇó¡¢ÓÃ¿ÆÆÕÖ¸µ¼¹«ÖÚÈÏÖª¡±¡£¡£¡£¡£¡£¡£ÐÐÒµÔ½¹æ·¶£¬£¬£¬£¬£¬£¬£¬£¬»¼ÕßÊÜÒæÔ½´ó£»£»£»£»£»£»£»£»
¼ì²âÔ½¾«×¼£¬£¬£¬£¬£¬£¬£¬£¬ÁÙ´²¼ÛÖµÔ½¸ß¡£¡£¡£¡£¡£¡£ÕâÊÇÎÒÃÇһֱͶÈëÑз¢¡¢Ò»Ö±Íƽø¼ì²âÄÜÁ¦Óë±ê×¼»¯½¨ÉèµÄÔµ¹ÊÔÓÉ¡£¡£¡£¡£¡£¡£
ÎÒÃÇÔ¸Óëî¿Ïµ²¿·Ö¡¢Ò½ÁÆ»ú¹¹¡¢¿ÆÑÐÓëýÌåÙÉÐУ¬£¬£¬£¬£¬£¬£¬£¬ÅäºÏÍÆ¶¯ÐÐÒµ¿µ½¡Éú³¤¡£¡£¡£¡£¡£¡£
½áÓï
΢Á¿ÔªËؼì²â´ÓûÓб»½ÐÍ£¡£¡£¡£¡£¡£¡£Î¢Á¿ÔªËؼì²âÕýÔÚ±äµÃ¸ü׼ȷ¡¢¸ü¹æ·¶¡¢¸üÖ÷Òª¡£¡£¡£¡£¡£¡£ÎÞÂÛÊǶùͯ·¢Óý¡¢ÔÐÆÚ¿µ½¡£¬£¬£¬£¬£¬£¬£¬£¬ÕÕ¾ÉÓªÑøÖÎÀíÓ빫¹²ÎÀÉúÊÂÎñ£¬£¬£¬£¬£¬£¬£¬£¬Î¢Á¿ÔªËؼì²âʼÖÕÔÚÁÙ´²ÊÎÑÝ×Ų»¿É»òȱµÄ½ÇÉ«¡£¡£¡£¡£¡£¡£ÎÒÃǽ«¼ÌÐø¼áÊØ¡ª¡ªÁ¢ÒìÉúÃü¿Æ¼¼ ¹²ÖþÈËÀ࿵½¡¡£¡£¡£¡£¡£¡£
ÎÒÃǽ«Ð¯µç¸ÐñîºÏµÈÀë×ÓÖÊÆ×ºÍÔ×ÓÎüÊÕÒÇ΢Á¿ÔªËؼì²âË«½â¾ö¼Æ»®ÁÁÏà2025Äê12ÔÂ12ÈÕ±±¾©Î¢Á¿ÔªËØÑ§»áѧÊõ´ó»á£¬£¬£¬£¬£¬£¬£¬£¬ÓëÀ´×Ôҽѧ¡¢Ä¥Á·¡¢ÓªÑøÓëÖÊÁÏÁìÓòµÄר¼ÒÅäºÏ̽ÌÖÊÖÒÕÁ¢ÒìÓëÁÙ´²ÐèÇ󣬣¬£¬£¬£¬£¬£¬£¬ÎªÎ¢Á¿ÔªËؼì²âµÄ¿µ½¡Éú³¤Ð¢Ë³ÊµÁ¦¡£¡£¡£¡£¡£¡££¨¸½2025Äê±±¾©Î¢Á¿ÔªËØÑ§»áѧÊõ¾Û»áÒé³Ì£©
±±¾©Î¢Á¿ÔªËØÑ§»á2025ÄêѧÊõ´ó»áôß΢Á¿ÔªËØÓëÉúÃü¿µ½¡Á¢Òì×êÑлá
¾Û»áµØµã£º±±¾©½ðÌ©º£¹ã²©Âùݰ˲ãÑô¹âÎݶ¥¶à¹¦Ð§Ìü
ʱ¼ä£º2025.12.12

·ÖÏí